2025-11-14 14:01:03
2025年10月(yue)1日助(zhu)貸(dai)(dai)新規(gui)實(shi)施后,銀(yin)行與(yu)助(zhu)貸(dai)(dai)機構合(he)作關系重(zhong)構,多家銀(yin)行收縮合(he)作規(gui)模,部分區域性銀(yin)行壓(ya)縮或終止(zhi)合(he)作。轉變(bian)源(yuan)于(yu)風(feng)險(xian)認(ren)知深(shen)化(hua)、監(jian)管嚴格落實(shi),及資本充足(zu)率壓(ya)力(li)(li)等。助(zhu)貸(dai)(dai)市場洗牌,頭(tou)部平臺鞏固優勢,中小機構尋(xun)求(qiu)差異化(hua)生存。合(he)規(gui)框架(jia)下,銀(yin)行需構建自主風(feng)控能力(li)(li),助(zhu)貸(dai)(dai)機構要提升合(he)規(gui)與(yu)風(feng)險(xian)管理能力(li)(li),監(jian)管也(ye)需持續優化(hua)政(zheng)策。
每經(jing)記者|劉嘉(jia)魁(kui) 每經(jing)編(bian)輯|廖丹(dan)
距離(li)2025年10月(yue)1日(ri)助貸新規正式實施已(yi)過月(yue)余,一(yi)場(chang)靜默而迅速(su)的合作關系重構正在商業銀(yin)行與助貸機構之間上演(yan)。
頗具戲劇性的是,就在新規(gui)(gui)實施(shi)前的三個多月,多家銀行(xing)(xing)(xing)(xing)公布(bu)的助貸合(he)(he)(he)作白名(ming)(ming)單(dan)曾多達數十家,而如今(jin)卻(que)悄然收縮(suo)合(he)(he)(he)作規(gui)(gui)模(mo)。烏(wu)魯木齊銀行(xing)(xing)(xing)(xing)、龍江銀行(xing)(xing)(xing)(xing)等多家區域(yu)性銀行(xing)(xing)(xing)(xing)近期相繼(ji)壓縮(suo)或終止互聯(lian)網助貸合(he)(he)(he)作,部(bu)分銀行(xing)(xing)(xing)(xing)甚至將合(he)(he)(he)作機構名(ming)(ming)單(dan)清零。
為何(he)(he)出現這種(zhong)從“廣(guang)納合(he)作”到(dao)“密(mi)集分(fen)手”的(de)(de)(de)急(ji)速轉(zhuan)變?在24%利(li)率紅線與資本充足率考核的(de)(de)(de)雙重壓力(li)下,銀行的(de)(de)(de)風險(xian)邏輯發生了(le)怎(zen)樣的(de)(de)(de)根本轉(zhuan)變?頭部(bu)助貸平(ping)臺如(ru)何(he)(he)在這場洗牌中鞏固優勢,而中小(xiao)機構又(you)該如(ru)何(he)(he)尋(xun)求差異(yi)化生存?合(he)規框架下,銀行和助貸機構的(de)(de)(de)未來之路又(you)在何(he)(he)方(fang)?
2025年(nian)10月1日,《關于加強商業銀行(xing)互聯網(wang)助(zhu)貸業務管理提(ti)升金(jin)融服務質效的通知(zhi)》(即助(zhu)貸新規)正式(shi)實施。
助貸新規實施前后,銀行對助貸機構的態度發生了顯著變化。新規要求商業銀行對合作機構實行名單制管理,且不得與名單外機構開展互聯網助貸業務合作。這一(yi)規定促使銀行(xing)在新規實施(shi)前紛(fen)紛(fen)公(gong)布合(he)作白(bai)名單。
以億聯銀行(xing)為例,該行(xing)在2025年(nian)(nian)6月(yue)公布的白名單數量較2024年(nian)(nian)11月(yue)驟減(jian)84%,顯(xian)示出銀行(xing)在新規正式落地前已(yi)開始主動(dong)收縮合(he)作(zuo)范圍。
部分區(qu)域性銀行更是直接選(xuan)擇“切割”助貸(dai)業務,停(ting)止新增合作類(lei)個人互聯網消費貸(dai)款。
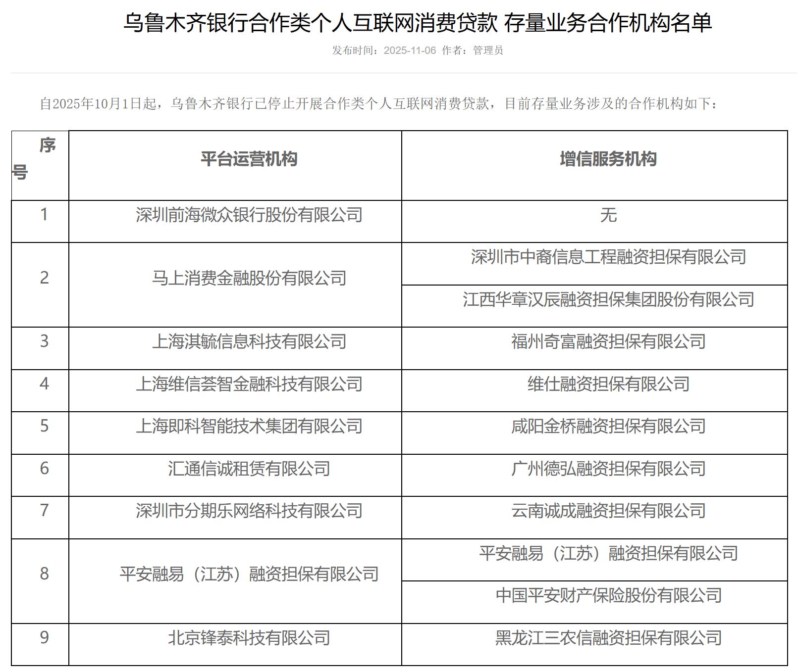
11月6日,烏(wu)魯木齊(qi)銀(yin)行(xing)發布(bu)公(gong)告稱,自10月1日起(qi),該行(xing)已停止(zhi)開展合(he)作(zuo)類個人互聯網消費貸款。

截圖來源:烏魯木齊銀(yin)行官網
11月5日,龍江(jiang)銀行雖按新規(gui)要求(qiu)公布了(le)合作機構名單(dan),但名單(dan)中(zhong)唯一的助(zhu)貸(dai)機構的狀態標注為“已停止合作”。

截(jie)圖來源:龍江銀行官網
這與數月前銀行積極拓展助貸合作(zuo)的態(tai)勢形(xing)成鮮明對比。而這種轉(zhuan)變(bian)不僅(jin)體現在合作(zuo)數量上,亦反映在合作(zuo)模式的重(zhong)構上。
此前,珠海華潤銀行采取“項目制”白名單,細化合作邊界。而在9月16日助貸新規即將實施之際,該行重新披露了個人互聯網貸款合作機構名單。名單顯示,該行合作機構主要分為平臺運營機構與增信服務機構。其中,平臺運營(ying)機構包括(kuo)馬上(shang)消(xiao)金(jin)、度(du)小滿(man)等“助貸類”機構以及前海微眾銀行(xing)、重慶美團三快小貸公(gong)司等“共同出資(zi)類”機構。
此外,承德(de)銀行僅披(pi)露(lu)與螞蟻、京東旗下部分(fen)公司的(de)合作,顯示出銀行對合作方(fang)的(de)選擇日(ri)趨謹慎。
截圖來源:華(hua)潤(run)銀行官(guan)網
除了公(gong)布合(he)作(zuo)機構名單,更有銀行公(gong)告提醒消(xiao)費者警惕不(bu)法貸款(kuan)中介。
11月11日,重慶(qing)銀行發布聲明(ming),稱未與任何(he)不法(fa)貸款中介機構或個(ge)人開展貸款業務合作(zuo),謹防金融詐(zha)騙。
重慶銀行表示,從(cong)未與任(ren)(ren)何(he)不法貸(dai)(dai)(dai)款(kuan)中介機(ji)構及個(ge)(ge)人開(kai)(kai)(kai)展小微企業(ye)貸(dai)(dai)(dai)款(kuan)、個(ge)(ge)人貸(dai)(dai)(dai)款(kuan)業(ye)務合(he)作,未委托(tuo)任(ren)(ren)何(he)不法貸(dai)(dai)(dai)款(kuan)中介機(ji)構或個(ge)(ge)人代(dai)收(shou)貸(dai)(dai)(dai)款(kuan)資(zi)料、代(dai)為(wei)開(kai)(kai)(kai)展貸(dai)(dai)(dai)款(kuan)調查審(shen)批等(deng)行為(wei),亦未授(shou)權任(ren)(ren)何(he)機(ji)構或個(ge)(ge)人以重慶銀行名義開(kai)(kai)(kai)展貸(dai)(dai)(dai)款(kuan)資(zi)信(xin)評估、貸(dai)(dai)(dai)款(kuan)審(shen)批、簽訂(ding)合(he)同等(deng)任(ren)(ren)何(he)形式(shi)的(de)貸(dai)(dai)(dai)款(kuan)業(ye)務活動。此外(wai),貸(dai)(dai)(dai)款(kuan)業(ye)務不收(shou)取任(ren)(ren)何(he)合(he)同外(wai)費用。
“銀行從‘求量’轉向‘求質’,是新規下最顯著的變化。”一位銀行業分析師指出,這背(bei)后(hou),是(shi)銀行在(zai)監管(guan)壓力(li)、風險考量與商(shang)業利益之間的艱難平(ping)衡。
助貸新規載明,商業銀行應當加強平臺運營機構、增信服務機構準入管理,審慎制定準入標準,有效實施盡職調查,從嚴審批。總行應當與平臺運營機構、增信服務機構簽訂要素完整、分工清晰、權責對等、公平合理的合作協議。
“值得注意的(de)是,這種收縮(suo)并非均(jun)勻分(fen)布在(zai)各(ge)類型(xing)銀行(xing)之間。國(guo)有大行(xing)和(he)部分(fen)股份制(zhi)銀行(xing)憑借(jie)自身較(jiao)強(qiang)的(de)風控(kong)能(neng)力和(he)資金(jin)成本優(you)勢,在(zai)與頭部助貸平(ping)臺(tai)合作中或(huo)保持較(jiao)強(qiang)議價能(neng)力。”他表示,區域(yu)銀行(xing)則面臨更大壓力,不少選擇退出助貸市場(chang),轉向本地化(hua)、場(chang)景化(hua)的(de)自主(zhu)信貸業務。
銀行對助貸業務態度的轉變,源于對風險認知的深化和監管要求的嚴格落實。新規要求銀行將增信服務費計入綜合融資成本,明確綜合融資成本區間,且確保借款人就單筆貸款支付的綜合融資成本符合司法保護要求。
“這一規定直(zhi)接觸及了助(zhu)貸業務的核心盈利模式。”前述分析人士表示,此前,部分助(zhu)貸機(ji)構通過服務費(fei)、咨(zi)詢費(fei)等形式變相提高融資成本,使得實際(ji)利率突破24%的監管紅線。新規實施后(hou),銀行必(bi)須(xu)對這些潛在風險承擔主體(ti)責(ze)任(ren)。
“即使合(he)(he)作機構名義利率低于24%,但過(guo)去某些(xie)機構通過(guo)捆(kun)綁銷(xiao)售、隱性收費等(deng)方式,實(shi)際成本可能遠超這(zhe)一水平。銀行(xing)難以持續監控(kong)每一家(jia)合(he)(he)作機構的(de)(de)具體操作,因(yin)此(ci)選(xuan)擇收縮(suo)合(he)(he)作范(fan)圍(wei)成為最穩(wen)妥(tuo)的(de)(de)選(xuan)擇。”他分析道(dao)。
資(zi)本(ben)充足率壓力也是(shi)銀行(xing)考慮的(de)重要因素。根據新(xin)規(gui),銀行(xing)需將增(zeng)信(xin)(xin)服務機構增(zeng)信(xin)(xin)余(yu)額納入統(tong)一授信(xin)(xin)管理(li),并定期(qi)評估其代償(chang)能力。
這(zhe)意味著,助貸業務(wu)的(de)快速發展可(ke)(ke)能(neng)對(dui)銀(yin)行(xing)的(de)資(zi)本充足率造成壓力。特(te)別(bie)是對(dui)于資(zi)本實力相對(dui)較弱的(de)中小(xiao)銀(yin)行(xing)而言,過度依賴助貸業務(wu)可(ke)(ke)能(neng)帶來(lai)資(zi)本充足率考核的(de)壓力。
“將增信(xin)余(yu)額納(na)入統一(yi)授信(xin)管(guan)理后(hou),銀(yin)(yin)行(xing)需更(geng)嚴格監(jian)控助貸(dai)(dai)相(xiang)關風(feng)險敞口,這會(hui)占用銀(yin)(yin)行(xing)的(de)資(zi)(zi)本(ben)(ben)資(zi)(zi)源。如果(guo)助貸(dai)(dai)業務(wu)規(gui)模過大或風(feng)險集中度(du)高,銀(yin)(yin)行(xing)需要持有更(geng)多(duo)資(zi)(zi)本(ben)(ben)以滿足監(jian)管(guan)要求,從而(er)對(dui)資(zi)(zi)本(ben)(ben)充足率(lv)(lv)形成壓(ya)力。”分析人(ren)士表示,部(bu)分中小銀(yin)(yin)行(xing)資(zi)(zi)本(ben)(ben)實力較弱、風(feng)險吸(xi)收能力有限。新(xin)規(gui)實施后(hou),它們可能面臨更(geng)高的(de)合規(gui)成本(ben)(ben),例如加強風(feng)險評估和(he)資(zi)(zi)本(ben)(ben)配(pei)置。如果(guo)助貸(dai)(dai)業務(wu)不良貸(dai)(dai)款(kuan)率(lv)(lv)上升(sheng)或代償賠付增加,會(hui)直接(jie)侵蝕銀(yin)(yin)行(xing)資(zi)(zi)本(ben)(ben),進一(yi)步加大資(zi)(zi)本(ben)(ben)充足率(lv)(lv)考(kao)核壓(ya)力。
此外(wai),銀行(xing)自身(shen)戰(zhan)略定(ding)位的調整也是重(zhong)要考量。分析人士表示,部(bu)分中(zhong)小銀行(xing)正從依賴(lai)外(wai)部(bu)流(liu)量轉向構建自主風(feng)控和能(neng)力建設,例如發展(zhan)自主數字信(xin)貸能(neng)力。
助貸市(shi)場(chang)的(de)洗牌(pai)不僅發(fa)生在銀行端,也同樣(yang)深刻地(di)影響著助貸機構(gou)的(de)發(fa)展(zhan)策略。隨(sui)著銀行合作(zuo)門檻(jian)的(de)提高,助貸行業呈現出明顯的(de)“馬(ma)太效應”,頭部平(ping)臺憑借(jie)其合規能力、數據積累和資本實(shi)力進(jin)一步鞏固市(shi)場(chang)地(di)位。
統(tong)計數據顯示,在(zai)已披露的白名單中(zhong),合(he)作機構主(zhu)要集(ji)中(zhong)在(zai)螞蟻、京東、度小滿等頭部平臺,這些機構憑(ping)借其較(jiao)強的生態布局和(he)技術(shu)實力,成為銀行首(shou)選的合(he)作對象。
與(yu)此同時,中(zhong)(zhong)小助貸機(ji)構(gou)面臨生(sheng)存挑戰(zhan)。這(zhe)些機(ji)構(gou)往往缺乏足(zu)夠的數據積累(lei)和(he)風(feng)控能力,難以滿足(zu)銀行日益嚴格的合作要求。部分機(ji)構(gou)開始尋求差(cha)異化發展(zhan)路(lu)徑,如深耕垂直場景、強化技(ji)術輸出(chu)或轉(zhuan)向(xiang)區域(yu)化經營。分析(xi)人(ren)士指出(chu):“中(zhong)(zhong)小機(ji)構(gou)需要在特定領域(yu)建立比較優勢(shi),才可能在這(zhe)場洗牌中(zhong)(zhong)存活下來。”
值得注意的(de)是,助貸機(ji)構(gou)(gou)的(de)商業模式(shi)也在發生變革。從(cong)單純(chun)追(zhui)求規模擴張轉向注重質(zhi)量提升,從(cong)依賴利差收入轉向技術服務和數據(ju)賦(fu)能。一些機(ji)構(gou)(gou)開始(shi)探索(suo)與銀行更(geng)深度的(de)合作模式(shi),如聯合風(feng)控、數據(ju)共享等,試圖(tu)在合規框架下(xia)找(zhao)到(dao)新的(de)增長點(dian)。
助貸新規(gui)(gui)的(de)實施(shi)標志著行業進入規(gui)(gui)范發展的(de)新階段,但如何在(zai)合規(gui)(gui)與創新之間找到(dao)平衡,仍是(shi)各方面臨的(de)長(chang)期挑(tiao)戰(zhan)。
對(dui)(dui)銀(yin)(yin)行而言,構建(jian)自(zi)主風控能(neng)力是關鍵任務。“過(guo)度依賴外部助貸機構可能(neng)導(dao)致銀(yin)(yin)行自(zi)身風控能(neng)力空心化(hua),難以應對(dui)(dui)復雜多變(bian)的(de)市場環境。”分析(xi)人士表示,部分銀(yin)(yin)行開始加大科技投入,通(tong)過(guo)自(zi)建(jian)團隊或(huo)與科技公司合作,提(ti)升(sheng)數字化(hua)風控水(shui)平(ping)。這一(yi)轉(zhuan)變(bian)可能(neng)促使銀(yin)(yin)行重新思考(kao)其互聯網(wang)業務的(de)發(fa)展路徑。
對助貸機構(gou)來說(shuo),合(he)規能(neng)力(li)將(jiang)成為核心競爭力(li)。未(wei)來,助貸機構(gou)不僅需(xu)要(yao)關(guan)注業務規模(mo)和(he)市(shi)場拓展,更需(xu)重視(shi)合(he)規體(ti)系(xi)建設和(he)風險管理能(neng)力(li)提(ti)升。“那些(xie)能(neng)夠幫助銀行(xing)實現合(he)規經(jing)營并(bing)保持業務效率的機構(gou),將(jiang)更受(shou)市(shi)場青睞。”他(ta)直言(yan)。
此(ci)外(wai),分析(xi)人士建議,監管(guan)層面也需(xu)(xu)(xu)要持續(xu)優化政策(ce)框架。助貸新(xin)規為行業劃定了基(ji)本紅線,但如(ru)何在此(ci)基(ji)礎上(shang)支持金融(rong)創(chuang)新(xin)、促進普惠金融(rong)發展,仍(reng)需(xu)(xu)(xu)監管(guan)智慧的(de)持續(xu)投入(ru)。特別是(shi)在數(shu)據使用、風控模型等領(ling)域,需(xu)(xu)(xu)要更清晰的(de)規則指引。
封面圖(tu)(tu)片來(lai)(lai)源(yuan):圖(tu)(tu)片來(lai)(lai)源(yuan):每(mei)日經(jing)濟新聞 劉國梅 攝(she)
如需轉載請與《每日經濟新聞》報社聯系。
未經《每日經濟新(xin)聞》報社授權,嚴禁轉載或鏡像,違者必究。
讀(du)者(zhe)熱線(xian):4008890008
特別提醒(xing):如果我們使用了您的圖片,請作者與本站聯系索取稿酬。如您不(bu)希望作(zuo)品(pin)出現(xian)在本站,可聯系我們要求撤下您的作(zuo)品(pin)。
歡(huan)迎關(guan)注每日(ri)經濟新聞APP